Qui sommes-nous

Explorez les fondements qui guident notre action et façonnent notre impact au service de la société.

Association Darna

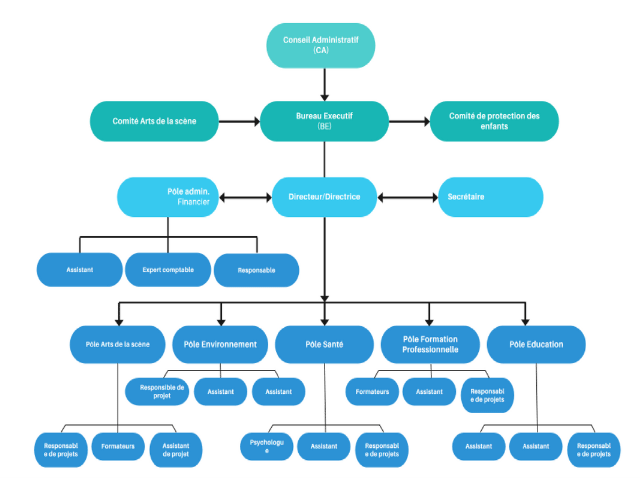
Notre organisation